Turbine Installation Methodology

For details of the code implementation, please see Turbine Installation API.

Overview

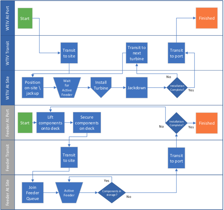
The TurbineInstallation module simulates the installation of turbines at site. For the purpose of this module, the turbine is discretized into five different components: a tower, nacelle and three turbine blades. The module can be configured such that a single wind turbine installation vessel (WTIV) transports and installs all of the turbine components or it can be configured to include feeder barges that transport the components to site. Process Diagrams detailing the vessel logistics for these two installation can be seen below.

Note

For both installation strategies the WTIV performs all of the on site operations with its onboard crane, either picking components from its own deck or a neighboring feeder barge.

Configuration

To configure TurbineInstallation to utilize feeder barges to transit the turbine components from port, add the following configuration to the project configuration.

config = {
    ...

    "feeder": "example_feeder",  # name of vessel configuration file without extension
    "num_feeders": 2,

    ...
}

Processes

Port Operations

Vessels load items and fasten them on their deck at port using the port crane. Ports are configured with one crane by default, which limits multiple vessels from accessing port resources at a time. This can be overridden by configuring a port with additional cranes in a project configuration:

"port": {
    "num_cranes": 2  # Two vessels can access port resource simultaneously.
}

The default times for fastening each component to deck are listed below.

Component

Inputs

Default

Tower

tower_fasten_time

4h

Nacelle

nacelle_fasten_time

4h

Blade

blade_fasten_time

1.5h

Currently, all vessels are only able to load multiples of complete sets of components (tower, nacelle and three blades).

Site Preperation

Once the WTIV and a set of components are at site (either on the WTIV or a feeder barge), the WTIV positions itself onsite and jacks up. The following table outlines the inputs and default times for these tasks.

Action

Inputs

Default

Position Onsite

site_position_time

2h

Jack-up

depth, extension
speed_above_depth
speed_below_depth

calculated

Turbine Installation

After site preperation is complete, the WTIV begins installation by releasing a turbine from its fastening (either on its own deck or neighboring feeder barge). The tower is then lifted into place using the WTIV crane and attached to the substructure. The nacelle is then released from its fastenings, lifted into place and attached to the tower. The same process is repeated for each of the three turbine blades. Inputs and process times are summarized in the following table.

Action

Inputs

Default

Reequip Crane

crane_reequip_time

1h

Release Tower

tower_release_time

3h

Lift Tower

turbine.hub_height
wtiv.crane_rate
wave_height

calculated

Attach Tower

tower_attach_time

6h

Release Nacelle

nacelle_release_time

3h

Lift Nacelle

turbine.hub_height
wtiv.crane_rate
wave_height

calculated

Attach Nacelle

nacelle_attach_time

6h

Release Blade

blade_release_time

1h

Lift Blade

turbine.hub_height
wtiv.crane_rate
wave_height

calculated

Attach Blade

blade_attach_time

3.5h

Process Diagrams

Single WTIV Installation

../../../../_images/turbine_single_wtiv.png

WTIV with Feeder Barges Installation

../../../../_images/turbine_wtiv_with_feeders.png

Component Installation

../../../../_images/turbine_install.png