Monopile Installation Methodology

For details of the code implementation, please see Monopile Installation API.

Overview

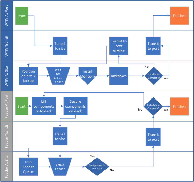
The MonopileInstallation module simulates the installation of monopile substructures at site. Monopile substructures encompass the monopile itself, a large steel cylindrical pile that is driven into the seabed, and a steel transition piece that is placed on top of the pile to provide a level attachment point for the turbine. The module can be configured such that a single wind turbine installation vessel (WTIV) transports and installs all of the substructure components or it can be configured to include feeder barges that transport the components to site. Process diagrams detailing the vessel logistics for these two installation strategies can be seen below.

Note

For both installation strategies the WTIV performs all of the on site operations with its onboard crane, either picking components from its own deck or a neighboring feeder barge.

Configuration

To configure MonopileInstallation to utilize feeder barges for transit of the monopile components from port, add the following configuration to the project configuration.

config = {
    ...

    "feeder": "example_feeder",  # name of vessel configuration file without extension
    "num_feeders": 2,

    ...
}

Processes

Port Operations

Vessels load and fasten items on their deck at port using the port crane. Ports are configured with one crane by default, which limits multiple vessels from accessing port resources at a time. This can be overridden by configuring a port with additional cranes in a project configuration:

"port": {
    "num_cranes": 2  # Two vessels can access port resource simultaneously.
}

The default times for fastening each component to deck are listed below.

Component

Inputs

Default

Monopile

mono_fasten_time

12h

Transition Piece

tp_fasten_time

8h

Currently, all vessels are only able to load multiples of complete sets of components (monopile and transition piece).

Site Preperation

Once the WTIV and a set of components are at site (either stored on the WTIV or a feeder barge), the WTIV initiates site preperation. The WTIV positions itself onsite and jacks up. If installing a monopile, the WTIV surveys the seabed with an ROV. The following table outlines the inputs and default times for these tasks.

Action

Inputs

Default

Position Onsite

site_position_time

2h

Jack-up

depth, extension
speed_above_depth
speed_below_depth

calculated

ROV Survey

rov_survey_time

1h

Monopile Installation

After site preperation is complete, the WTIV then releases the monopile from the fastenings (either on its own deck or neighboring feeder barge). When the substructure is released, it is upended using the WTIV crane and lowered to the seabed. The crane is then equiped with the driving equipment, and the monopile is driven into the seabed. ORBIT currently only supports simple drive logistics, but a drive-drill-drive installation strategy is planned for future version. Inputs and process times are summarized in the following table.

Action

Inputs

Default

Release Monopile

mono_release_time

3

Upend Monopile

monopile.length
crane_rate
wave_height

calculated

Lower Monopile

site_depth
crane_rate

calculated

Reequip Crane

crane_reequip_time

1h

Drive Monopile

mono_drive_rate
mono_embed_len

calculated

Transition Piece Installation

After the monopile is installed, the WTIV lowers and attaches the transition piece onto the top of the monopile using the following processes:

Action

Inputs

Default

Reequip Crane

crane_reequip_time

1h

Lower TP

air_gap
crane_rate
wave_height

calculated

The transition piece can be attached with either a bolted or a grouted connection. The bolted connection is selected by default. To configure the WTIV to use a grouted connection, pass tp_connection_type="grouted" into the installation module.

For bolted connections, the WTIV performs these tasks:

Action

Inputs

Default

Bolt TP

tp_bolt_time

4h

Jack-down

depth, extension
speed_above_depth
speed_below_depth

calculated

For grouted connections, the WTIV performs these tasks:

Action

Inputs

Default

Pump Grout

grout_pump_time

2h

Cure Grout

grout_cure_time

24h

Jack-down

depth, extension
speed_above_depth
speed_below_depth

calculated

Process Diagrams

Single WTIV Installation

../../../../_images/monopile_single_wtiv.png

WTIV with Feeder Barges Installation

../../../../_images/monopile_wtiv_with_feeders.png

Component Installation

../../../../_images/monopile_install.png