Array Cabling System Installation Methodology

For details of the code implementation, please see Array Cable Installation API.

Overview

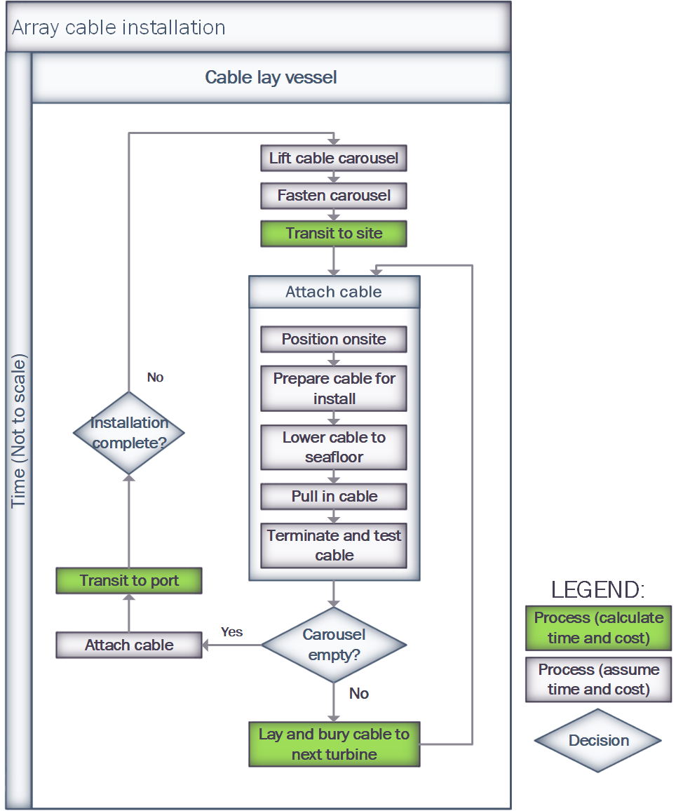
The ArrayCableInstallation module simulates the installation of array cable sections between turbines and the offshore substation at site. This process is one of the critical installation phases in the construction of a wind farm as testing and final commissioning of the turbines can’t occur until it is complete.

The installation of cables offshore is a complex process that depends on the geotechnical parameters of the seabed along the cable route. Detailed geotechnical data is typically not publicly available for all potential offshore wind sites in the U.S., and as such, ORBIT was designed to allow a user to investigate the impact of seabed conditions indirectly without requiring detailed descriptions of the seabed. This is primarily done by adjusting the cable burial speed, with harder or rockier soils requiring a slower (and ultimately more expensive) burial speed.

Input Structure

The design of the input data structure for this module allows the user to define site specific array cable configurations. For each cable type, a list of cable sections can be defined. The installation vessel will install each section individually and the time to complete this operation is dynamic based on the length and the linear density of the cable, site depth, etc. A user can also define multiple cable types that comprise an individual string of turbines.

For example,

{
    'array_system': {
        'cables': {'XLPE_400mm_33kV': {
            'cable_sections': [
                 (1.7958701547, 2),  # There are two 1.79km sections,
                 (1.118, 16),        # 16 1.118km sections
                 (1.2128290583, 2)   # and two 1.213km sections
            ],
            'linear_density': 35
        }
    }
}

The installation of each section above will be modeled seperately. In the above example, only one cable was used, though there could be additional defined cables (with their own cable_sections key).

Note

The above data structure can be input directly by the user, or can be a result of running the ArraySystemDesign module.

Configuration

ORBIT considers two installation strategies: a simultaneous lay/bury operation using modern cable installation vessels and a seperated operation where one vessel lays the cable and another follows behind to bury it. A detailed description of the applicability of each strategy is covered in the ORBIT technical report.

If the config contains the key 'array_cable_bury_vessel' the separate strategy will be used. If this key is not present, the 'array_cable_install_vessel' will perform a simultaneous lay/bury of the cable.

The key 'array_cable_trench_vessel' is an optional configuration that will simulate a separate trenching operation along all cable routes completed by the above vessel. If this key is not present, this operation will not be modeled.

{
    'array_cable_install_vessel': 'example_vessel'
    # 'array_cable_bury_vessel': 'example_vessel',
    # 'array_cable_trench_vessel': 'example_vessel',
    'array_system': {
        'cables': {'XLPE_400mm_33kV': {
            ...
        }
    }
}

Processes

The speed at which a vessel can perform the operations of each installation strategy is determined by the vessel properties, passed kwargs or the default speed for the process. This is the primary mechanism that a user can adjust cable installation times for different seabed conditions.

Strategy

Key

Default

Lay/Bury Cable

cable_lay_bury_speed

0.3 km/hr

Lay Cable

cable_lay_speed

1 km/hr

Bury Cable

cable_bury_speed

0.5 km/hr

Other operations in the installation process are determined by default values:

Process

Key

Default

Position Onsite

site_position_time

2h

Prepare Cable

cable_prep_time

1h

Lower Cable

cable_lower_time

1h

Pull in Cable

cable_pull_in_time

5.5h

Test Cable

cable_termination_time

5.5h

Configuration Examples

Coming soon!

Process Diagrams

../../../../_images/ArrayCableInstall.png